图知网
搜索
首页
热门推荐
图片分类
电路 智能型太阳能热水器控制器设计原理图--a4原理图(已成功制pcb板)
下载原图
相关图片
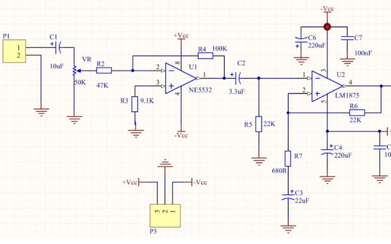
ne5532和lm1875放大电路板pcb原理图免费下载
原理图,顾名思义就是表示电路板上各器件之间连接原理的图表.
基于单片机控制的交通灯控制系统的设计原理图和pcb的导出图pcb
网卡电路原理图和pcb图
原理图与pcb图
汽车停车场统计原理图pcb图
为你推荐
400_201gif 动态图 动图
麦吉尔大学加拿大名校第一梯队低调的北方哈佛颜值实力max
摆件一对工艺品乔迁图片】招财大象摆件一对工艺品乔迁图片大全_q友网
lg卷轴屏手机82英寸骁龙888旗舰芯片lg近几年的王牌之作
fatesaber自截头像
笛子曲谱 > 正文 陈情令主题曲《无羁》,笛子(陈情)简谱教学,道友
玉雕自学记二十八之翡翠梅花对牌
小学三年级语文电子课本《揠苗助长》