图知网
搜索
首页
热门推荐
图片分类
"墙"力推荐,这才是庭院景墙该有的样子
下载原图
相关图片
05雅居乐御宾府迎宾庭院景墙.jpg
八角镂空窗花砖雕中式仿古围墙挂件庭院古建砖雕四合院影壁迎宾墙
庭院汉白玉迎门墙
进门迎面墙上的大红福字,下面的大白菜石雕预意着百财的意思.
进得个园,迎面就是这样一个院墙,我也是第一次见这样的院墙.
高温照壁瓷砖画庭院迎门墙户外迎宾墙壁画迎壁墙山水壁画福字壁画
为你推荐
2020/09/12 甜心轰炸 抖音人气网红 dj emi !-运城seek酒吧/seek club
「尊龙」"原来颜值高到一定程度,真的可以统一审美!
这几款大红色高跟鞋穿着超级有气质,尤其是第6款_设计_尖头_脚背
黄磊和刘若英,俩人曾是最理想的一对恋人,可是美好的爱情总是有始无终
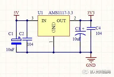
开源电路设计のstm32最小系统电路_51cto博客_单片机最小系统电路
gif头像,搞笑头像,派大星
珠海房产网>珠海二手房>香洲二手房>前山二手房>心海州>
满长的白种人萨克斯风吹奏,在工作室的太阳镜的画像