图知网
搜索
首页
热门推荐
图片分类
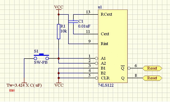
51单片机的复位电路由哪些原件构成 其作用各是什么 复位电路有哪些类
下载原图
相关图片
这个复位电路的工作原理是什么_百度知道
一种开关机复位电路专利_专利申请于2007-09-07_专利查询 - 天眼查
哪位大神能够详细解释一下这个复位电路的工作原理?_百度知道
单片机复位电路中的电容放电时间是不是要比跑程序的时间长_百度知道
上电复位电路专利_专利申请于2020-09-23_专利查询 - 天眼查
多路复位电路图-电子发烧友网
为你推荐
好书推荐一一日照第三实验小学三年级五班我最喜爱的一本书手抄报展
而下图里微微露出侧脸的孙莉更是和"多多"傻傻分不清,背影几乎一模一
ins芭蕾风编发灵感🖇🎀 亲们,最近我超迷ins上的芭蕾风编发灵感
你选择婚姻还是单身
newboy简谱
《七龙珠》中如果未来世界悟空不死,能否战胜人造人? - 石塘网
王者荣耀万圣前夜小乔cos,万圣节快乐!
【张学友】吻别