图知网
搜索
首页
热门推荐
图片分类
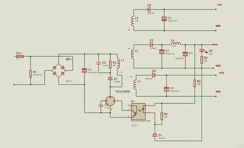
tny267pn典型电路
下载原图
相关图片
设计了一个开关电源 采用tny276 输入220 输出 5v 1a 12v 0.
tny266p开关电源芯片应用
tny267p pdf datasheet浏览和下载
小天鹅全自动洗衣机电脑板电路图
tny274pn explodes after removing one of noise suppression filter
300v无刷直流电机控制系统的设计
为你推荐
抖音最火壁纸图片高清(抖音最火的手机壁纸图片)-万思特网
如何正确饲养狸花猫?
《casablanca》-ennah
栋楷书书法字典
大别山东南部为什么那么平直?
孕妇照,你想好拍什么风格了吗?#孕妇照 #壹家摄影 #写真 - 抖音
游牧御品蒙古羊肉串30串腌制入味烧烤食材半成品烤肉烤串羊肉不膻不腻
航拍大海海滩风景图片