图知网
搜索
首页
热门推荐
图片分类
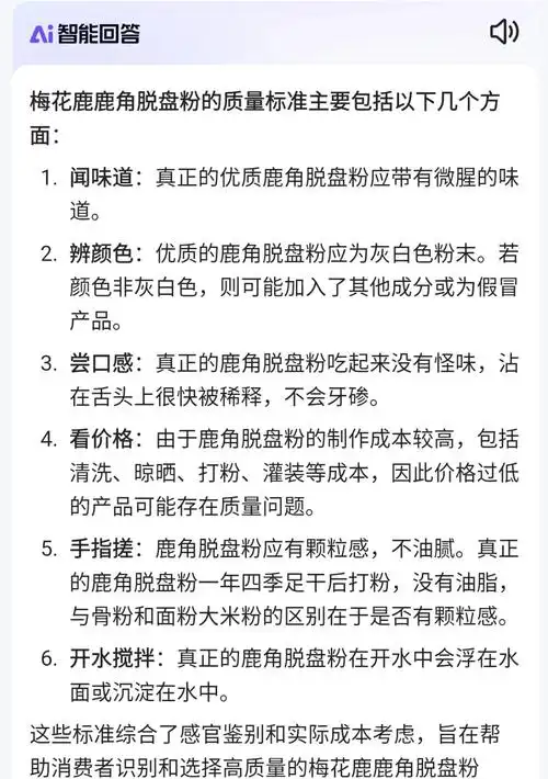
如何辨别鹿角帽粉的真假?看这一篇就够了!
下载原图
相关图片
鹿角帽粉的功效?
鹿角帽粉煎鸡蛋,消炎散结神器!
如何鉴别鹿角帽粉的真假
鹿角帽粉的详细吃法
鹿角帽粉的真假辨别指南:别被忽悠了!
鹿角帽粉oem 鹿茸血冻干粉代加工 可承接急单 饮品食品贴牌
为你推荐
男士短寸头发型2021,2023新年男发这样剪,真帅气,喜欢别错过 - 冷求网
活出真实的自己
考古了一组 阚清子和任嘉伦《通天狄仁杰》剧照 67…我感觉古装剧
瓷器收藏官窑底款大清光绪年制青花加彩小盘有冲线
白云积云9955510免抠图片素材免费下载服务,这款素材采用高清透明背景
火龙果种出来不甜影响品质怎么办
卡通闺蜜头像二人可爱 | 动漫女生双人闺蜜图片
王者荣耀五虎将与长城守卫军pk谁才是最佳五排