图知网
搜索
首页
热门推荐
图片分类
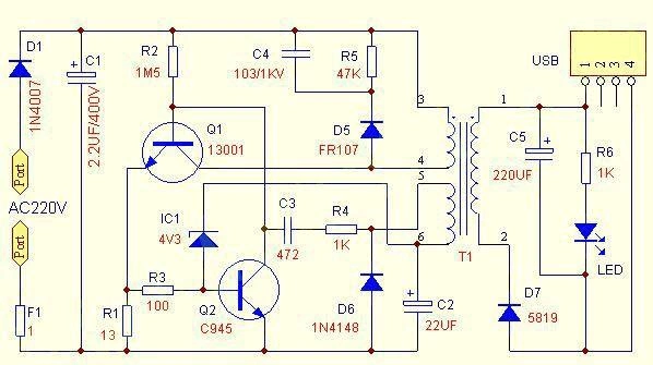
实用的4w开关型5v直流稳压电源的电路图
下载原图
相关图片
5v4w开关型稳压直流电源电路
5v-usb开关电源充电器电路设计
75w/5v输出开关电源电路
5v3a开关电源电路设计
求220v转5v,最大电流在1a左右的开关电源电路图,急需,谢谢
求哪个高手给我发一份5v3a的开关电源的电路图?
为你推荐
460g 配料:非转基因大米,红豆,水 产地: 上海 营养成分
《暮色心约》路透曝光,任嘉伦被嘲土气十足,网友说了句公道话_baby
a history of europe, key battles
杨洋 时尚芭莎八月刊封面人物|时尚芭莎|杨洋|封面_新浪新闻
小女孩怎么扎辫子更好看?几种简单的扎发,新手妈妈也能学会
颐和 1/72 中国plz-07式自行榴弹炮 122毫米自行榴弹炮 成品坦克
1,散盘坐试试这8个坐姿体式,找到内心的平静,唤醒身体的能量.
有人说武汉的城建水平在新一线之中排第一,但是高楼不集中,过于分散