图知网
搜索
首页
热门推荐
图片分类
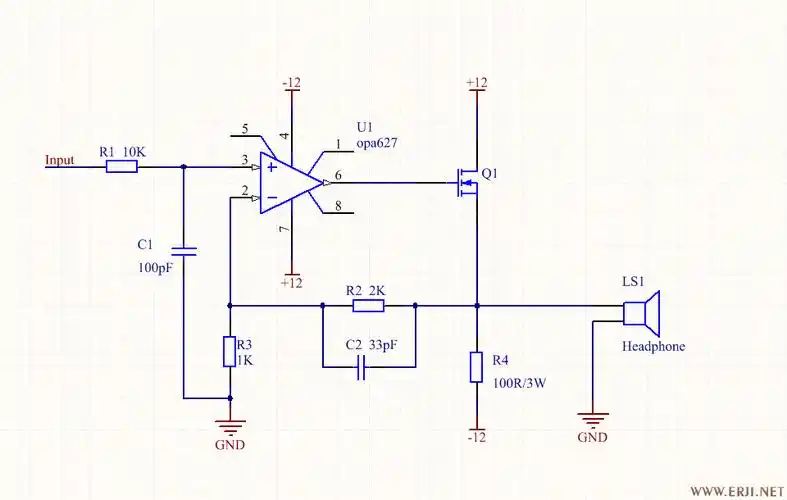
前几天有几位朋友对甲类功放感兴趣,刚好今天有空就设计了一个,自
下载原图
相关图片
全平衡新甲类纯后级功放
请问单管甲类功放实用么?
40w纯甲类功放电路制作
50w超甲类功放电路
纯甲类前置放大器
改进型场效应管组成的单端纯甲类功放电路
为你推荐
火柴人格斗分解图片
关晓彤新封面大片释出 一头红发搭白毛衣秀大长腿
酷帅的暗黑系,永远是男人的最爱!#高清壁纸 #摩托车 #这才 - 抖音
【刘曦钧】守护解放西刘刘视频混剪 帅气小刘 你值得拥有!
怀旧拖鞋
水滴落入纯净水中的一瞬间
日本插画师ヒトこもる可爱动漫人物插画作品欣赏
鲫鱼解剖图!