图知网
搜索
首页
热门推荐
图片分类
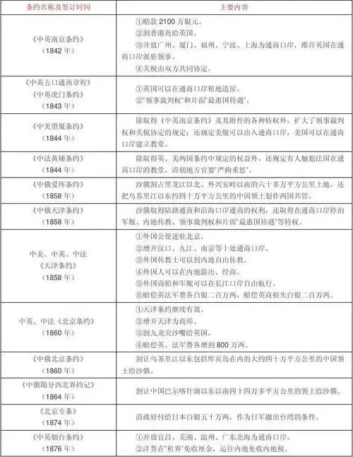
中国近代签订的不平等条约简表.doc
下载原图
相关图片
中国近代史上三大不平等条约简表
近代中国签订的不平等条约
中国近代不平等条约一览表
4,结果: 签订《南京条约》-----中国近代第一 个不平等条约 时间,地点
展开全部 近代中国不平等条约的签定
中国近代以来签订的不平等条约
为你推荐
厕所的简笔画侧面 简笔画图片大全-普车都
中国梦劳动美昆明市职工书画摄影大赛作品选
小丑怎么画一步一步教
大排档龙虾菜单设计模板psd素材
最美丽的泰国前总统 英拉9599 - 抖音
泰国睡莲
p>林峰,男,汉族,1977年4月出生,涵江区三江口镇人,2000年1月参加工作
水利石笼工程用网双牌水利工程石笼网的护坡效果