图知网
搜索
首页
热门推荐
图片分类
大班图书区域活动教案.docx 10页
下载原图
相关图片
中班区角设计.doc
中班区角设计.doc
小班图书区角活动教案.docx 13页
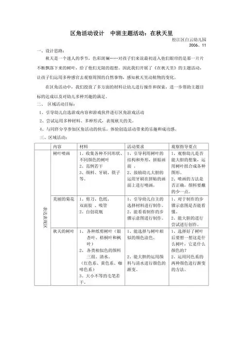
区角活动设计中班主题活动:在天里
中班区角设计.doc
幼儿园中班区域活动设计.doc 2页
为你推荐
佟丽娅出席活动,穿一条黑色丝绒长裙,温柔优雅又大方!
彩虹气球简笔画教程简单又好看的庆祝六一儿童 - 抖音
白敬亭对镜自拍二宫格
形状都很像甜面酱介于正常与拉稀之间的情况就是猫咪粑粑不成型何为软
七龙珠壁纸特兰克斯专辑最孤独的赛亚人
阿玛蒂复古小提琴-文娱天地
玉门天境昌马旅游火了!