图知网
搜索
首页
热门推荐
图片分类
蓝牙模块的电路原理图
下载原图
相关图片
正弦逆变电路及其驱动电路原理图
电子镇流器及电路图设计应用
348个实用电路图大全
自行车 ● 太阳能电源 ● 其他多节锂电池充电器 2, hb6299应用电路
la4422应用电路,la4422功放电路图
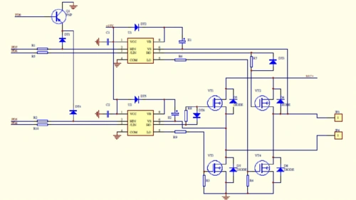
图2为ixdn404组成的igbt实用驱动与保护电路,该电路可驱动1200v/100a
为你推荐
简介:应采儿成熟性感时尚杂志封面大片,分享一组应采儿图片给大家,图
男生美甲指甲魅力男生也可以拥有美甲
陆地冰球装备球杆防护护膝护肘防摔儿童手套冰球
竹子的正气傲骨,不屈不折,从诗词中不断传承.
大型游乐设备过山车价格_新型儿童游乐设施生产厂家_河南奇乐迪游乐
圣诞折纸手工纸_儿童手工折纸diy拼装立体3d纸质模型 卡通娃娃屋圣诞
其作用是直接固定 a target="_blank" href="/item/椽子/10956339"
首艘055型驱逐舰南昌舰(舷号101)于2019年4月23日在我国海军建军节