图知网
搜索
首页
热门推荐
图片分类
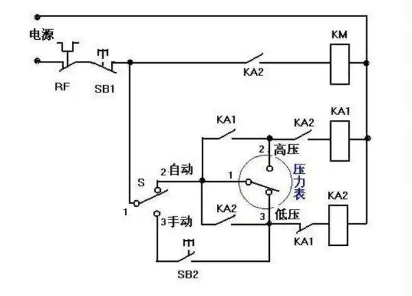
单泵水位自动控制电路图讲解供水电路图
下载原图
相关图片
水泵液位控制电路原理图是什么?
简易水位控制电路图
干簧管式液位自控电路之一(灌入式)-定时控制电路图-电子产品世界
水泵启停按钮的接线有4根线,两根接启动按钮,两根接停止按钮.
水位自动控制器电路
液位自动控制器 四-检测其他电路图-电子产品世界
为你推荐
男生日系短头发适合剪的刘海 今年火爆款式的男生短发系
「覑荱曲.④川╒u 顺—【鬼言耸听v午夜每天12点更新第7季
粗粮窝窝头摄影图__传统美食_餐饮美食_摄影图库_昵图网nipic.com
火影忍者宇智波鼬须佐能乎
小姜的诊断证明书显示为:药物性肝损害. 受访者供图
一一班整本书阅读 安徒生童话《丑小鸭》读书交流
2020年7月20日至30日西北之旅(20日袁家村民俗村)
比蒙觉醒上古巨兽的怒火