图知网
搜索
首页
热门推荐
图片分类
サンキュー神様# 分镜表
下载原图
相关图片
文字分镜
文字分镜
分镜
动画文字分镜头台本样板
文字分镜头脚本
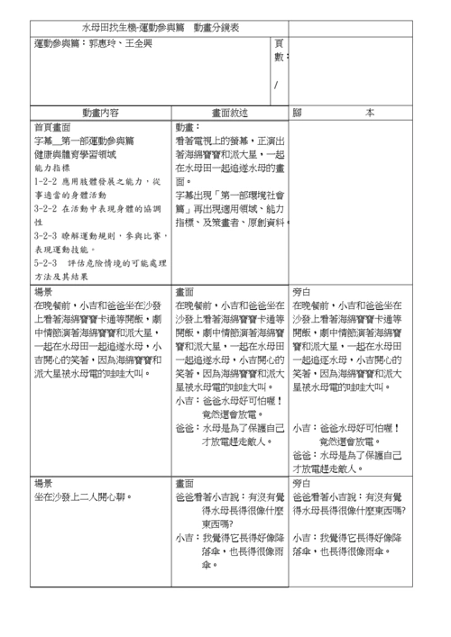
水母田找生机-运动参与篇动画分镜表.doc
为你推荐
语言: 韩语国家/地区: 韩国影片类型: 爱情英文名:ba:bo / miracle of
超级温柔的水波纹卷
新生儿身高体重对照表2022图片 ( 新生儿身高体重对照表2021)
呆萌幼稚男生头像9699谁不爱呢
酸梅汤
《食来孕转》正能量 泪点笑点猛料齐飞
双喜字剪纸详细图解教程来了
交通规则知识大全 #交通标志 完整的标志图 - 抖音