图知网
搜索
首页
热门推荐
图片分类
两个大胡子的男人站在一起
下载原图
相关图片
两个性取向为异性的男生会喜欢经常抱在一起吗之前用词不当已修改
情侣头像 | 和耶耶的合照(男男) 之前看到粉丝留言想要两个男生的头像
类似这种的图片只要男的 或者两个男的很亲密的图片 啊啊啊啊kiss的更
book 14 by judy katschke平装harpercollins再见的男朋友(两个同类
两个性取向为异性的男生会喜欢经常抱在一起吗之前用词不当已修改
找两个非主流男生
为你推荐
小红书 #爱官方别限流 #马嘉祺 #丁程鑫 #宋亚轩 #刘耀文 #张真源
闺房里清纯动人的小美女
老母亲散养土鸡,坐标龙胜,欢
包装设计-易拉罐
我来帮他解答 满意回答 10 分钟前 是的,高就是左边这条直角边 |评论
美术馆偶遇lisa和lv三公子,像小情侣一样晒太阳吃冰淇淋
12星座的生日对照表
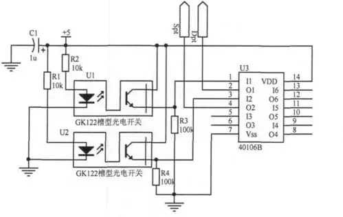
下面这幅电路图是用什么工具画的,那个gk122光电开关符号在哪?