图知网
搜索
首页
热门推荐
图片分类
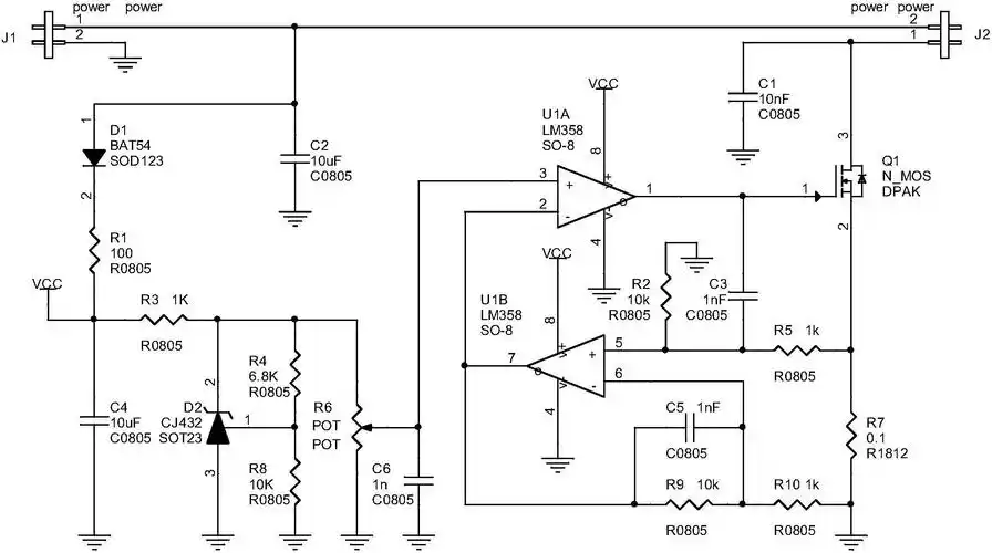
连续可调直流稳压电源电路
下载原图
相关图片
可调led灯电源驱动电路
可调高压稳压电源电路
音频可调功率放大器电路图
此电路可以实现输出电压可调…… —正负15v同步可调稳压电源
一种低边高精度可调恒流开关
主控lm723的恒流 恒压线性可调0-30v电源
为你推荐
小的小孩喝饮料能量水-漂亮的漫画男孩说明照片
夜来香_简谱_搜谱网
canon尤克里里谱卡农尤克里里指弹谱:卡农ukulele谱卡农尤克里里指弹
在粉笔,遇见不一样的老师——李梦圆
矢量飞机客舱插画
木兮大放量唐制圆领袍现货原创汉服复原亮面提花男女cp淘宝网
dx&yibaa 防晒面罩女冰丝脸罩防遮全脸口l罩护颈神器夏季开车薄款面纱
苏州火车站 - 美篇