图知网
搜索
首页
热门推荐
图片分类
btl功放电路图|电路图
下载原图
相关图片
btl功率放大电路
tda2030单电源btl功放图
btl功率放大电路
汽车音响ta8272h型四声道btl音频功率放大集成电路典型应用电路图
btl功放电路图
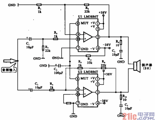
lm3886 btl功放电路图- 功率放大
为你推荐
我的老婆之一——雷姆,老婆的美照分享!
人设背面
赌气嫁给男友兄弟,现在生活幸福今天美满
粉色系小仙女头像草莓真人
老公们的腹肌合集
戴羽彤《来迟》入门c调简单版钢琴谱-虫虫钢琴
美女壁纸分享一波 - 华为p30系列分享交流 花粉俱乐部
晋东南会校入企进村服务——南集村