图知网
搜索
首页
热门推荐
图片分类
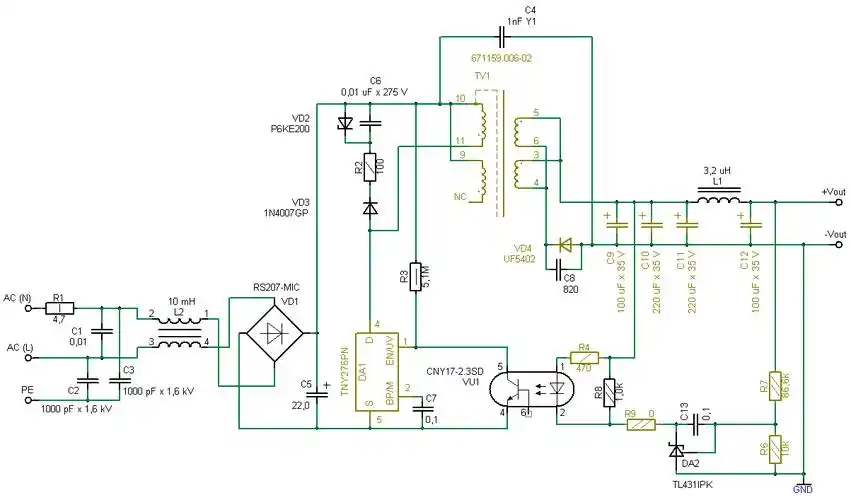
电源管理芯片tny274pn与tny276pn能否代换
下载原图
相关图片
5v,1a开关电源制作
液晶电视易损集成电路----tm0xxxr,tny277
于 2012-11-12 11:02 编辑 按下边这个电路做一个buck开关电源,输出
tny255p构成的5v,2a pc待机电源电路
6w小功率电源适配器icpn8366m方案
tny276pn failure?
为你推荐
高冷范黑白女生头像
全球十大巨头品牌包包合集 全球十大巨头品牌包包合集今天给姐妹们
曾被说丑的她其实是高级美!48岁莫文蔚腿长惊人 气质优雅
爱微笑传媒发行战争电影象县剿匪记全国公映引起瞩目
最近桃树缩叶病很猖狂,专家教你如何防治!
红警ol手游鲍里斯怎么样鲍里斯角色介绍
懒人版蛋挞
李沁 所有的电视剧 - 抖音