图知网
搜索
首页
热门推荐
图片分类
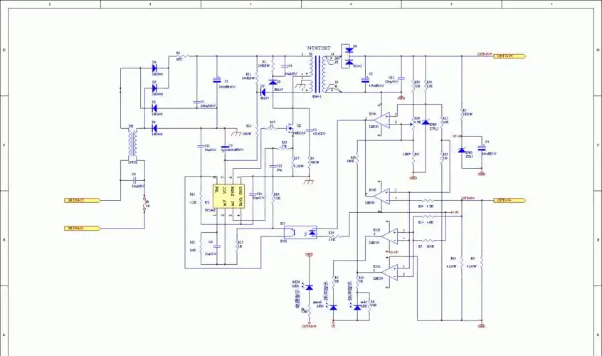
活动作品雅迪电动车充电器工作原理讲解第二集
下载原图
相关图片
纸上谈兵之手抄72v电瓶车充电器电路
电动车充电器电路原理图
电动车 充电器电路图
(共3页,当前第1页) 你可能喜欢 万能充电器原理图 无线充电器电路图
电动车充电器电路图
收集电动车充电器电路图30张,以备不时之需
为你推荐
白鹿迪丽热巴乔欣新生代美女明星
oppo a115k直板音乐后台qq手机 oppoa115k老人学生超薄按键手机
中国目前最漂亮的女死刑犯,行刑前一直张着嘴,只为一个心愿_任雪
观测风向,必须掌握相应的方向知识.麦老师引导学生回顾了八个方向.
斗罗大陆:小舞兔耳朵作用曝光,得知能力,漫迷们心动了!
10张世界分洲空白线描地图(可填充打印)
四季药师说丨夏日要健康,家庭"药"知道
他就能预知未来,并将自己的预言写在了一本名为《诸世纪》的书中.