图知网
搜索
首页
热门推荐
图片分类
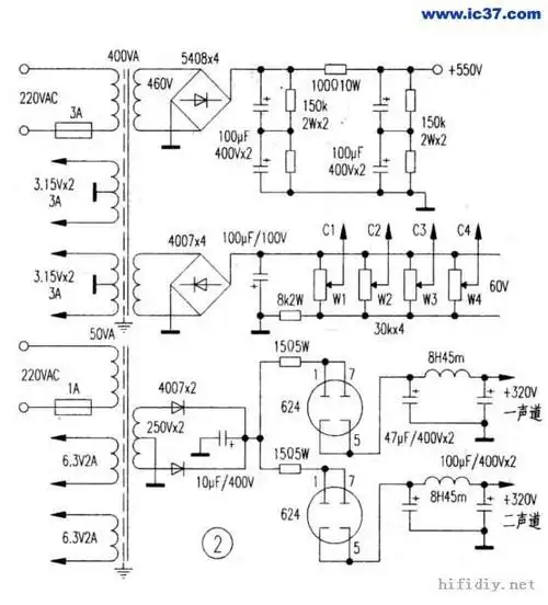
发表最近的作品--fu7 推挽胆机 - 〓电子管技术区〓 - 矿石收音机论坛
下载原图
相关图片
6c5p-6n7p-fu7推挽放大器 - 〓电子管技术区〓 - 矿石收音机论坛
按论坛上朋友们提的建议,逐渐修改的fu7推挽(未定稿)
求助谁能设计用6sn7gt和fu7单端胆机功放电路图.
fu7并联推挽.jpg
求个fu7的推挽电路
电子管并联调整推挽电路
为你推荐
刘耀文##刘耀文 超绝少年气##刘耀文唱跳ace
吴亦凡angelababy互穿外套不寻常?种种蛛丝马迹网友称磕到了!
摆摊#卤串#热卤串串#小吃创业#_摆摊_创业_小吃_串串_碧桂园·首座
富家千金最爱的镶钻美甲照着做就对了
相见恨晚吉他谱-弹唱谱-bb调-虫虫吉他
方塔图片_方塔高清图片_全景视觉
推荐: 大理古城"子非鱼"民宿,一个值得你亲自去体验的地方!
伊莱科装修用墙壁开孔器打孔器开孔机套装水泥墙红砖墙泡沫墙开孔