图知网
搜索
首页
热门推荐
图片分类
总办重点工作管理系统
下载原图
相关图片
安全生产工作重点图片
部分重点工作任务分工及进度安排表中新网5月28日电 据中国政府网消息
创新驱动尽服务,恪尽职守显担当——2020年壶山所重点工作回顾
国家税务局工作重点任务.docx
一图为你划重点,"码"上看懂2020年四川的重点工作!
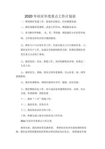
2020年社区年度重点工作计划表
为你推荐
马克笔插画 | 超可爱的q版古风插画,所有五颜六色五彩缤纷奇奇怪怪的
展播|瑞金二路街道:乐享高品质街区生活
女儿脸上为什么会有一块一块的白 没有磕着 碰到 最近自然有的
幼儿园五一劳动节活动片头
建党100周年少儿绘画优秀作品
五菱宏光柴油双轮五菱宏光卡车双排双轮
胡歌是真的纹了花臂,有图为证. - 纹身集市
65000做车主,2021年吉利缤瑞1.4t运动版 本地一手 - 抖音