图知网
搜索
首页
热门推荐
图片分类
/p> p>管及其他元件已备齐,就只有输出牛还未买到,请教各位网上哪些
下载原图
相关图片
我的fu32
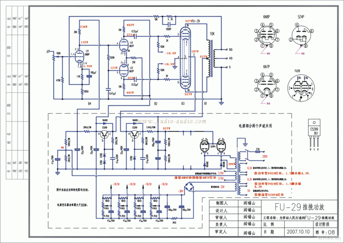
电子管并联调整推挽电路
谁有6j1fu32并联单端的电路图能给一份吗谢谢
fu29推挽 d.gif
fu-7(807)推挽电路原理图.jpg
求6f2 fu32推挽胆机电路图 - 〓电子管技术区〓 - 矿石收音机论坛
为你推荐
2023年8月29日,雷蒙多访华,网友恶搞,雷蒙多代言华为mate60系列!
男人最想娶什么样的女人做老婆
唯美七夕插画手绘情人节背景情侣拥抱玫瑰花人物爱情天空
林子闳杨宇腾
乐山大佛hugo洪图虫
盲盒系列手绘壁纸头像一一amao
卡通闪电
长方形的卫生间可以像下面这样布局,遵循了逐步深入的布置法.