图知网
搜索
首页
热门推荐
图片分类
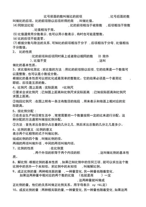
六年级数学下册概念公式新人教版比和比例doc4页
下载原图
相关图片
人教版小学六年级下册数学概念公式汇总
六年级数学下册概念公式_第1页
人教版小学六年级下册数学概念公式汇总
六年级数学下册概念公式
人教版小学六年级数学下册必背概念和公式
人教版小学六年级数学下册必背概念和公式,完整版下载!
为你推荐
王一博的谢允还是演的不错的|古装戏_网易订阅
十一邢台周边自驾游_(邢台周边一日游景点自驾游)
是在2009年成立的,公开成员为朴智妍,咸慇晶,朴孝敏,李智雅,杨智媛5人
emporioarmani阿玛尼手表满天星系列百搭时尚女士石英腕表休闲条纹ar1
奇乐王国
分线盒按照图纸定位,强弱电间距>300mm,交叉位置使用防干扰器.
新手必看,琵琶宝藏指南~#抖音图文伙伴计划 新手琵琶学习指南 - 抖音
2款中式二层农村别墅,白墙黛瓦马头墙,瞬间穿越到100年前