图知网
搜索
首页
热门推荐
图片分类
有趣的手指表情
下载原图
相关图片
【家长篇】当他们给自己的手指加上表情之后.
今天我们可以在我们的手指头上画有趣的表情哦,快来试试吧
交叉的手指一家人快乐的手指表情幸福一家人
创意手指画手指表情图片
收集 点赞 评论 手指啊·手指~ 0 10 恰怡 发布到 画画 推片
【家长篇】当他们给自己的手指加上表情之后.
为你推荐
明星图片杨幂
【彩图全解】巧手拌凉拌菜食谱大全 简单易学的家庭日常图解凉拌菜谱
暖冬毛衣美女唯美桌面壁纸图片
简笔画:蓝猫猫不是懒猫猫 - 抖音
画步骤战士铠甲简笔画举红旗的红军简笔画步骤图片3古代士兵斯巴达
花城和谢怜真的好甜啊
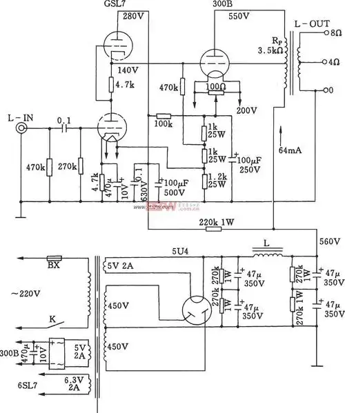
电子管单端a类300b功放电路
丁世弼水墨仕女画