图知网
搜索
首页
热门推荐
图片分类
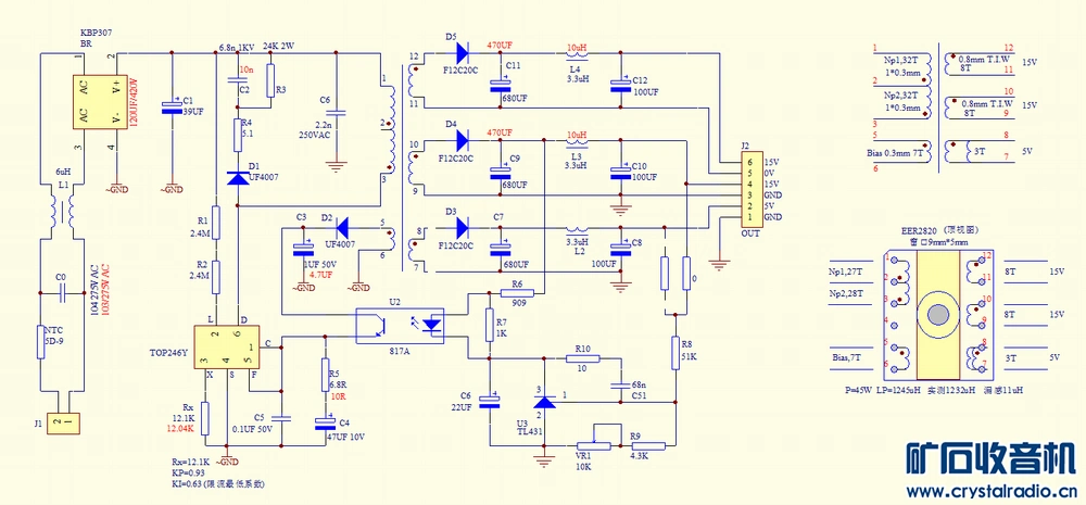
高功率因数非隔离led驱动电路电源技术
下载原图
相关图片
ob2222芯片输出dc5v的开关电源详细电路图免费下载
几种常见开关电源电路图
求一自制随身充电路图
ob2226高精度低成本mcm电源开关的数据手册-电子电路图,电子技术资料
开关电源 我的分析 指正错误?
bg1trk和各位大师; 我想采用uc3842,ob2239,ob2263,这个电路图比较多
为你推荐
线条纹身贴小清新黑白文艺简约防水男女持久手指情侣一对死亡线
99办公室抓的男同事178/150斤试穿男版黑色m99我本人160/90斤试穿
关注女齐刘海学生脱壳发型女儿短发 关注全球头像女儿发型(此处儿童
鲜果盘甜瓜火腿西瓜猕猴桃水果沙拉水果馅饼猕猴桃果盘甜瓜火腿甜瓜鲜
2251市南区琴岛学校2021年小学入学电脑派位结束
锐志拖车原来可以这么简单
kds 宽带山 缅甸位于亚洲东南部,中南半岛西部,其北部和东北部小勐拉
德国地图和国旗