图知网
搜索
首页
热门推荐
图片分类
今日冬至到了,为什么说"冬至大如年"?冬至节气有何特别之处?
下载原图
相关图片
冬至节气"至"有极致的意思这一天太阳直射南回归线是一年里黑夜最长的
二十四节气 #冬至 发朋友圈的图片 冬至图片大全 #冬至快 - 兑趑
【壁纸】二十四节气之冬至精
简约冬至节气节日海报psd模板狗年插画冬至创意广告东至
二十四节气之冬至节气壁纸 冬至阳生春又来
红色时尚大气汤圆24节气之冬至摄影图海报
为你推荐
周杰伦q版杰丸子的日常
18年后,再看陈建斌现任妻子蒋勤勤,俩人过得美好如初
朴灿烈超话#朴灿烈杂志##朴灿烈秋日封面大片#95恭喜灿烈最新中国
"这是哪来的小大夫呀~"_杀破狼长顾长庚顾昀半厚涂插画同人绘画作品
批发采购发饰,头饰-韩国饰品批发 蝴蝶结水晶发夹 地摊热卖 厂家直销
"热爱科学 崇尚科学"科技小报.#科技小报 #热爱科学 #记 - 抖音
2022南宁春日踏春指南打开春天的n种方式
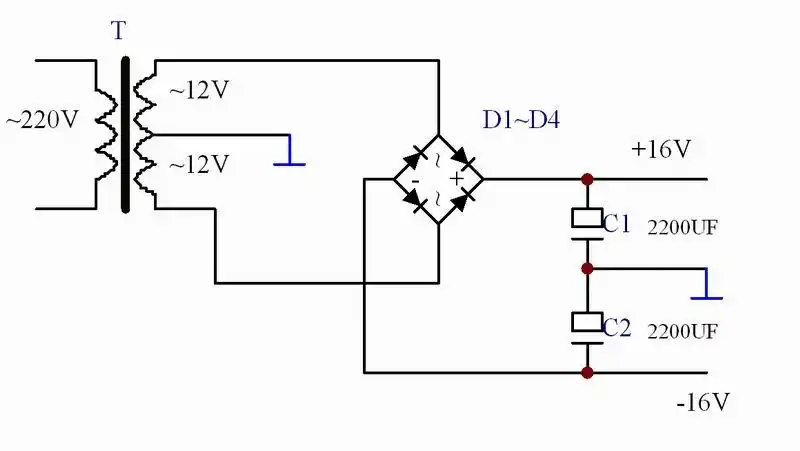
单电源(正~负)和双电源(正~0~负),通过电源变压器变压之后,再整流