图知网
搜索
首页
热门推荐
图片分类
耶稣和小孩
下载原图
相关图片
洛神花图片
耶稣基督和孩子们的插图
耶稣基督和孩子们的插图
绘画卡通耶稣和孩子们,基督教壁纸手机壁纸高清1080下载
耶稣在雨天与孩子和绵羊共撑伞
卡通耶稣基督与孩子们
为你推荐
明星生图:赵露思个人资料电视剧 - 知乎
红蜻蜓女士高跟皮鞋
图怪兽原创元素你过来卡通表情包
卡通简笔画框架
麻麻的手过敏了,有谁知道治疗皮肤比较厉害的医院? 爱问知识人
宝马1250gsadv拉力版
棉布布艺手机零钱包韩版女老人手提手拎手拿包老年人老人机手机包
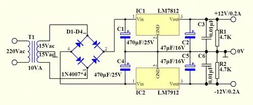
怎么用一个双电源 两个7812 得到稳压后 正负双12伏 给运放供电?