图知网
搜索
首页
热门推荐
图片分类
em>文氏 /em>
下载原图
相关图片
文家宗亲酒
文姓释义_文姓什么意思
好听的文姓女孩名字大全
姓文
文——以谥以字命得的姓
姓氏壁纸 文
为你推荐
上海外滩,西方古典建筑博览群-中关村在线摄影论坛
先天性双悬雍垂
科比退役五周年
前四后八9.6米高栏载货车.#18年3月解放jh6,前四后八 - 抖音
那一天, 闫妮和张嘉译在片场练习吻戏, 闫妮突然闻了闻说……|演员
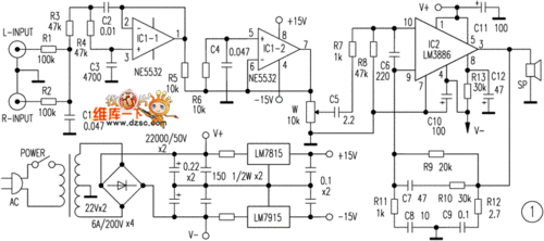
im3886低音炮功放电路图
自拍男生手捂脸图片男生自拍照摆pose图片
07丙烯马克笔|彩虹渐变色天空·绘画练习96