图知网
搜索
首页
热门推荐
图片分类
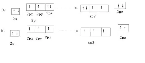
sp2杂化:一个s轨道与两个p轨道杂化,得三个sp2 杂化轨道
下载原图
相关图片
碳原子的sp2杂化 1,sp2杂化:图 特点: 三个sp2轨道对称轴同平面
ns 轨道与两个 np 轨道进行杂 化组合为 sp2 杂化轨道
杂化轨道
如何将杂化轨道理论解释给一个初三学生
简单地说石墨烯就是一种以sp2杂化连接的碳原子紧密堆积成单层二维
三个sp2杂化轨道
为你推荐
日本女生喜欢留"虎牙",还要露在嘴唇外边,这样的审美你接受吗__凤凰网
999黄金项链多少钱一克?想要买的便宜上千?这几点要了解
封面封底素材 - 抖音
zol首页>西安首页>西安台式电脑行情>正文500_507
就医流程
卖柯基犬柯基犬柯基犬柯基犬幼犬
更新几组贴膜抛光镜面还原的汽车美容图片
suv 汽车 800_600