图知网
搜索
首页
热门推荐
图片分类
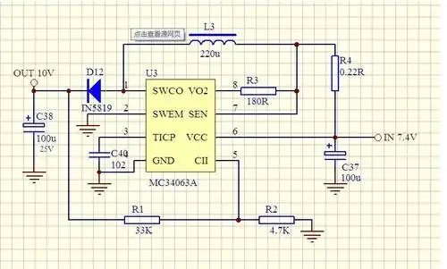
求一个mc34063的升压电路,3.
下载原图
相关图片
mc34063降压经典电路
mc34063从12v升压至24v的电路仿真效果
10 抄了一个电路,是用mc34063 lm358 mos管升压限流的,如下电路图
34063升压电路的调节问题?
关于mc34063升压电路带负载问题!
mc34063的典型应用
为你推荐
致敬经典手表:apple watch 表盘设计的灵感来源(上)
古风发簪
西藏那曲市 抗震支架水管风管桥架组合单管双管消防通风机电c型钢支
模板韩国心爱迪士尼背景模板静态背景
分享工业厂房围护结构图纸资料下载
王者荣耀皮肤 #露娜 #哥特玫瑰
交流接触器如何接线
lego乐高city城市系列海上救援飞机60164玩具512岁塑料100200块