图知网
搜索
首页
热门推荐
图片分类
h6踏板刹车长城哈弗离合器胶皮脚踏板胶垫防滑垫驾驶室脚踏板
下载原图
相关图片
什么情况踩离合?看完就知道了
离合器踏板
汽车脚踏板改装刹车离合器油门踏板防滑铝合金属橡胶免打孔通用型
适用斯柯达明锐晶锐昊锐手动离合器刹车踏板汽车驾驶室脚踏板
5tid 双离合 舒适型脚踏板汽车图片-汽车图片大全】-易车网
离合器踏板
为你推荐
卡通图片,二次元,可爱,动漫人物,卡通,电脑壁纸,壁纸黄金拼图漫画图片
竹雕臂搁
圆形简笔画#绘画 #简笔画 #儿童简笔画教程
卡通扔实心球的人物设计
【华熙生物】玻尿酸口服饮品透明质酸钠口服液胶原蛋白抗糖饮
哈弗f5的智能互联功能是其最大的亮点之一,这在内饰设计上,最显著的
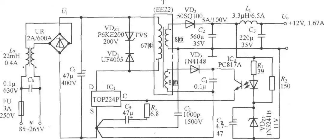
电源厂家整理:电源基础电路图集锦
疫情重构企业战略以专业人才培养为本