图知网
搜索
首页
热门推荐
图片分类
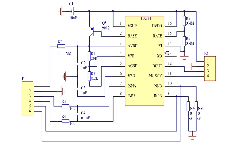
一种基于单片机的电子秤驱动控制电路的制作方法
下载原图
相关图片
单片机电子秤|2022-11-11单片机电子秤电路图大全(六款电路图)传感器
力传感器的应用[例3]如图所示为某种电子秤的原理示意图,ab为一均匀的
基于51单片机的矩阵电子秤设计
拉压式传感器制作的电子秤电路图-电子发烧友网
51单片机hx711称重传感器的电子秤设计与制作详解含源码实物原理图等
无忧文档 所有分类 工程科技 电子/电路 基于单片机的电子秤设计
为你推荐
杨幂野狼disco
男性脸型参考
培训桌课桌椅教育机构培训机构辅导班.闲置处理30张桌子低价出 - 抖音
超萌的皮卡丘折纸图解与方法教程2折纸大全手工制作大全中国儿童
清明时节,拜托 蓝喉宝石蜂鸟>带去你的思念
一定要会的六个团扇拍照姿势
贵州展出新中国龙化石,龙是否真的存在?专家:或是幸存恐龙!
开车防晒手套女士薄款贴手骑车防滑夏季弹力春秋纯棉防紫外线夏天