图知网
搜索
首页
热门推荐
图片分类
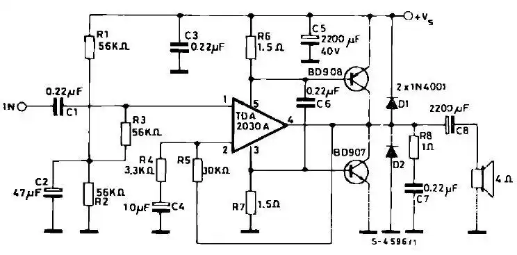
tda2030音频功放电路图
下载原图
相关图片
tda2030功放电路欣赏 [复制链接] tda2030功放电路欣赏 此帖出自测试
tda2030功放电路图
td2030a功放电路示意图
tda2030功放电路图
tda2030应用电路三:otl形式的功放.png
求tda2030a功放图
为你推荐
叶罗丽:仙子们的高清人物图,孔雀高贵铁希儒雅,冰公主最漂亮
微博壁纸集-萌娃系列手机壁纸
石榴花开籽籽同心林芝波密县巴卡村白云深处的烟火人家
国家队02高质量头像#动漫女生头像# #国家队02# #可爱头像# 以后你就
古董级玩具,本田小板凳honda motocompo50cc
乡村如何振兴今晚一起听清远市委书记郭锋娓娓道来
儿童髋关节蛙式支具髋脱位固定矫形器宝宝髋外展股骨头术后护具
景观ps剖面图分析图psd素材湿地小清新竞赛风效果图前期分析