图知网
搜索
首页
热门推荐
图片分类
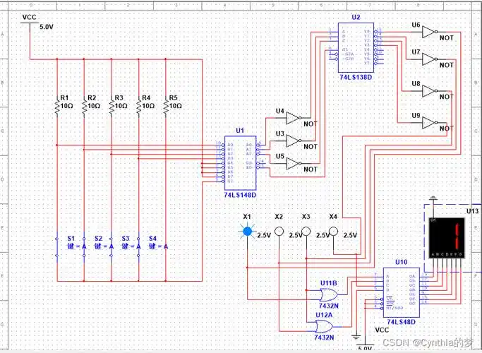
74hc74应用电路原理图详情解说
下载原图
相关图片
74hc74 74hc00二位加法器 二进制计算 电路原理图
关于双d触发器,74hc74d
两片74hc595驱动点阵的探讨
sn74ahc273pwr这芯片是什么芯片呢?
编码器解码器电路设计及multisim软件仿真
共阳极数码管驱动电路,在线等
为你推荐
tfboysdiy手帐
背景先生抖音热门文字壁纸如果你觉得生活苦没关系我超甜
清朝最开始的发型是金钱鼠尾,就是梳着
张靓颖身材真饱满穿牛仔裙凹凸感十足
微胖界女神,洪真英高清写真集
安全标志标牌当心有害气体中毒标识
犬山城:日本爱知县最古老嘅城堡之一
温州特产美食永嘉千层糕传统米糕黄金糕手工九层糕楠溪特产500g