图知网
搜索
首页
热门推荐
图片分类
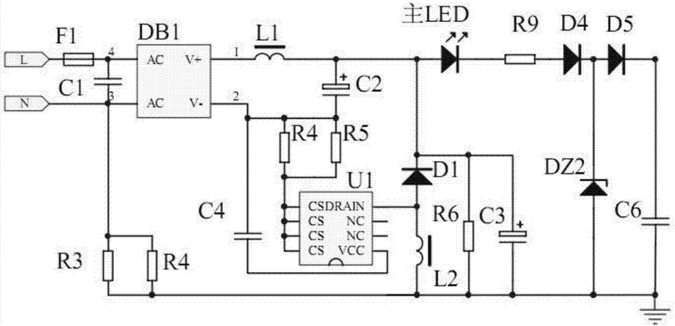
36wled球泡电路图
下载原图
相关图片
c9522wled双头应急灯电路原理图
简单led灯电路图原理图(介绍两款常用的led灯电路工作原理)
led吸顶灯专用驱动芯片 cyt1000a - led恒流驱动芯片 - 二极管新闻
led日光灯管电路原理图(串联型)
led闪光灯电路图
cn105208706b_一种用于led灯的pwm调光电路有效
为你推荐
老照片昔日的辽宁营口这样的营口你还认识吗
5 39#奥莱 #李宁 #中国李宁 #悟道23 #国潮李宁 #休闲运动女鞋
花碎花-视频壁纸-横屏
动漫头像男生头像
【ceciel塞夏】《撒野》,希望我们都能像对方一样勇敢,原创pv付,跨出
好多奥特曼
伊万诺夫 苏联人物纪念币 1991年1卢布銅镍锌硬币 12.
动漫基友兄弟头像图片