图知网
搜索
首页
热门推荐
图片分类
情人节分手
下载原图
相关图片
分手后报警索要花费3422元,关于谈恋爱"费用"的法律问题
过年断崖式分手:春节传统面临的挑战
男女分手简笔画
分手了,彩礼要不要还?
男子白天服毒晚上跳楼 只为逼女友堕胎
分手:如何从失恋的痛苦中走出来,希望你也能好好"审视"自己
为你推荐
jisoo金智秀 - 堆糖,美图壁纸兴趣社区
永灵,重塑人生格局
今天画的#大鱼海棠
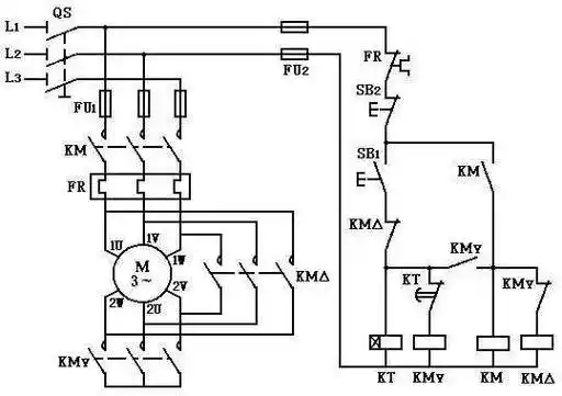
求星三角启动电路中时间继电器只用一个延时闭合的线路图
拔萝卜 歌谱 简谱
腾讯 (00700) 此前遭市传旗下的腾讯云数据库洩露,腾讯虽加以澄清,指
"网红面膜"竟是三无产品!25岁姑娘美容变毁容
首艘真正的海警版054a海警船正在最后的舾装.