图知网
搜索
首页
热门推荐
图片分类
水浒传有哪些人物 - 百度文库
下载原图
相关图片
水浒传人物(一) 一,宋江 1,私放晁盖智取生辰纲之后,事情败露,身为
水浒传之宋江大哥ppt
《水浒传》主要人物及其简介.
水浒传主要人物简介 人物简介: 姓名:宋江 绰号:及时雨 性格特点:为人
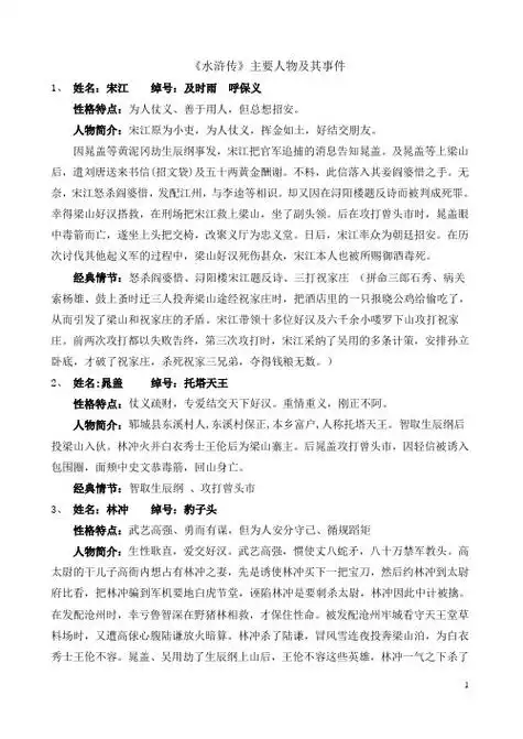
《水浒传》主要人物及其事件 1,姓名:宋江绰号:及时雨呼保义 性格特点
人物形象分析|宋江:"及时雨"私放晁盖,怒杀阎婆惜,三打祝家庄.
为你推荐
漏出点破绽吧让我知道你也在想我郭顶凄美地livehouse
【 戊戌年收官公演春晚公演现场直击】 四首汇报单曲
聊斋农夫的饭被狐狸精偷吃还去迷惑富家女儿却让农民幸福
俄罗斯的"中国风":盘点苏联汉学研究史
早安之牛角蔓
蜘蛛女_糖醋莲白__插画师作品_涂鸦王国gracg.com
金蛇狂舞
水晶字亚克力字定制背景墙logo定制招牌门头