图知网
搜索
首页
热门推荐
图片分类
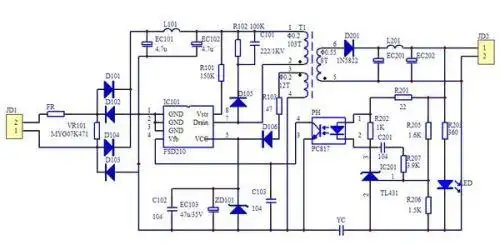
把下图电源改一下220v交流电转换为5v直流电,求画电路图
下载原图
相关图片
君临开关电源交流220v转直流5v/12v/24v摄像led灯带监控电源25w35w ms
220v转5v12v24伏负-12v多路四组输出q-120d瓦60w稳压直流开关电源
220v交流电变5v直流电路
厂家直销 5v2a电源模块裸板电源 220v交流转直流5v10w内置电源板
设计一个电路将220v的交流电压转化为5v的直流电源
oemg开关电源120/145/150/240w交流220v变压器220转12v直流5v/24v监控
为你推荐
黑白dunk
手象针与足象针方云鹏著1985年1版1印
喜马拉雅定制版无广告无vip限制v6.5.72.
西方人,婴儿,儿童,一个人,坐,横图,室内,白天,正面,婴儿服装,纯洁
鹦鹉活鸟宠物鸟虎皮鹦鹉活体鸟玄风黄化情侣鹦鹉云斑鹦鹉说话鸟
钢琴谱:fade微调版
家园为大家提供时尚创意国风卡通背景中秋佳节ppt模板,欢迎点击下载
长城迷你suv价格,小汽车,长城迷你suv质量怎么样