图知网
搜索
首页
热门推荐
图片分类
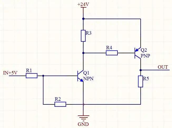
【高分】24v转5v电路
下载原图
相关图片
lm2596实现24v输入5v输出电路参数
图3.2 降压电路5v
用单片机的5v输出控制24v的led背光灯亮灭
24v2a开关电源原理图和pcb文件
24v转5v电路上电烧板
单片机5v输出怎么样去驱动一个24v的电磁阀?
为你推荐
2020抖音头像独一无二的可爱萌妹子 超好看气质女生头像精选
你不被骂是不舒服么(熊猫头怼人表情包)_熊猫_舒服表情
高地长毛蓝白妹妹 英长蓝白
the sound of silence(寂静之声)(原版)钢琴双手简谱 钢琴谱 钢琴简谱
喀秋莎 世界名曲
医院住院证明.
这就是皇马新赛季的首发阵容?那么用3.03亿欧引援 几乎没有区别
亚宝药业集团股份有限公司