图知网
搜索
首页
热门推荐
图片分类
如果有一天我倔强的转身离开了,我所爱的累了疲惫了伤不起了
下载原图
相关图片
一个人走错路并不可怕,可怕是不知悔改,让扶持你的人看不见希望 - 抖
人生千万别走错路
人活一世:一怕走错路,二怕爱错人,三怕
走错路的说说,自己人生走错路的说说
适合发朋友圈的人生感悟哲理心情说说短语感悟人生的说说
走错了路要记得回头爱错了人要懂得放
为你推荐
古风建筑
稚嫩可爱的小鸡桌面高清壁纸
建军节主题画来啦,致敬可爱又帅的军人们,记得收 - 抖音
精品老桩年功九里香盆景
定制小和尚一休哥
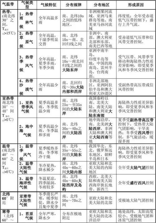
全球气候类型分布特点及成因表格
统一小浣熊水浒英雄传(103)一一母夜叉.孙二娘
重庆市巫山县旅游 手绘地图 巫山县地图 巫山地图 重庆地图