图知网
搜索
首页
热门推荐
图片分类
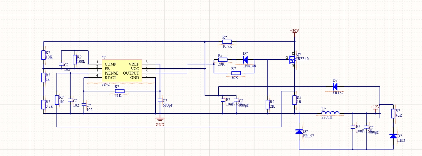
谁能告诉我这个电路图中431,光耦,3842内部误差放大器之间调整输出
下载原图
相关图片
3842电源电路图
3842电路图
请问一些关于3842的问题
3842开关电源电路不起振没有基准电压输出
开关电源使用的3842芯片内部原理
1 uc3842 内部工作原理简介
为你推荐
救火英雄发布会 谢霆锋余文乐白冰携手亮相
层次感短发
二,杨贵妃怎么死的
5mm芯直流三脚 dc弹片插座
新疆和田玉白玉籽料羊脂玉精品吊坠苏工大师观音玉牌玉佩西枫玉雕
c陈思思和蓝孔雀
缓解鼻塞流鼻涕有妙招466个方法轻松操作
淋雨房钻石型淋浴房整体卫生间玻璃门家用沐浴房浴室洗澡间干湿分离