图知网
搜索
首页
热门推荐
图片分类
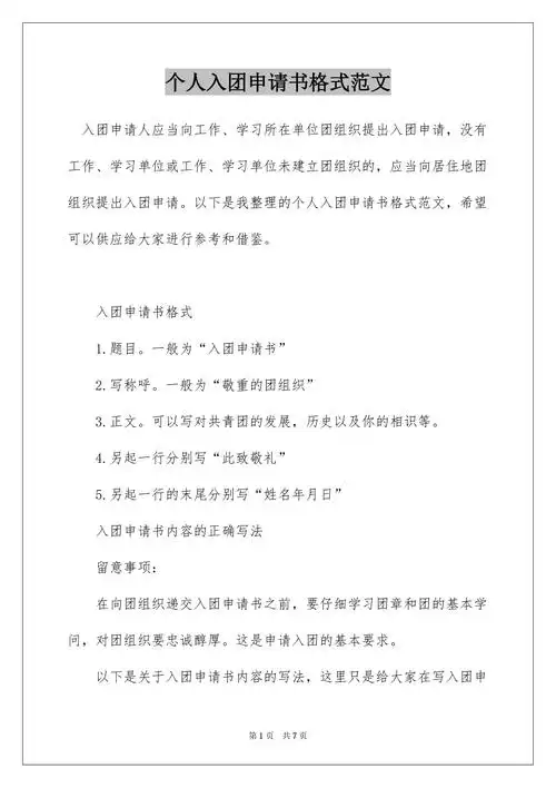
入团申请书格式
下载原图
相关图片
最新共青团入团申请书格式docx
入团申请书格式 范文,初一新生必备!
个人入团申请书格式范文docx
中学生入团申请书格式1
入团申请书格式
>首页>道德风尚>道德教育>首先向同学们介绍入团申请书书写的规范与
为你推荐
2022头像可爱呆萌动漫男生帅气男生个性高清微信头像图片
不忘初心字体图片头像_微信头像图片大全
清朝末年皇亲国戚,王公大臣的真实面孔
2004年参加青年歌手大赛,演唱的歌曲《春风吹到金鱼池》获二等奖.
好久不见分镜头脚本doc
沙雕闺蜜头像五人叫上你的沙雕闺蜜换上吧
老北京烤鸭机品牌-烤鸭机直销-全聚德烤鸭机加盟-群星
郑州海昌公园是一座大型海洋主题乐园,位于河南省郑州市郑东新区,是