图知网
搜索
首页
热门推荐
图片分类
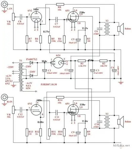
准备做6p1并联单端,请各位大佬看看电路图有没有问题
下载原图
相关图片
新手求个6p1单端的电路
真不容易,终于完成了6p1单端搭棚
6n1 6p1 单端超线性功放电路2.jpg
装电子管收音机三灯图纸功放管用6p1的管
我想做电子管功放如果换了电子管电流啥的就变了我想最后把原来的电阻
人生中第一台胆机制作成功
为你推荐
lv - 堆糖,美图壁纸兴趣社区
德力普3400mwh5号充电锂电池实际放电测试
头像女真实生活照女头像2022
1 我爱我家. ① 来场亲子赛.
矢量字母b标志设计模板. 品牌和身份的字母标签.
闹新郎!
可爱梅花鹿高清摄影图片桌面壁纸
庭】幻夜女王丨永夜国之梦丨星辰梦境丨夜·拥抱梦的星辰丨奇迹暖暖