图知网
搜索
首页
热门推荐
图片分类
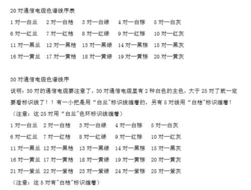
电缆接续工艺
下载原图
相关图片
50对,100对电话电缆线序-色谱线序-线对.doc
50对,100对电话电缆线序_色谱线序_线对.doc
通讯电缆色谱排序图
奇怪的大对数电缆不是按照色谱生产的怎么区分线序
阻燃屏蔽双绞线zr-rvsp/厂家报价_电线电缆栏目_机电之家网
2, .熟悉全塑电缆色谱. 3,正确进行全塑电缆芯线线序编排.
为你推荐
周芝澄三岁艺术照
太帅了999900999999#安德鲁加菲尔德 #超凡蜘蛛侠 - 抖音
q版动漫少女/可爱女生/马克笔绘画/绘画分享
二,孙涛老婆李莉为家退居幕后
怎么发朋友圈不带图片无配图专用图再也不用担心发微头条没有配图了
蓝湛为什么咬魏无羡
魔道祖师忘羡
农村院子铺地砖透水砖效果图院内院外讲解全面好看实用