图知网
搜索
首页
热门推荐
图片分类
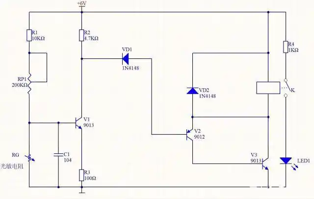
npn槽型光电开关工作原理分析
下载原图
相关图片
直流光电开关电路
槽型光电开关gk122和st1100等如何外接线给单片机计数?请教!
光控开关的几种类型电路
槽型光电开关gk-122如何接线?
光控开关电路(光强为10一10lx) - 光电开关电子电路图 - 电子发烧友网
我是新手,这个光电开关电路的工作原理是?
为你推荐
易烊千玺 #少年总是发着光 #平安喜乐诸事顺遂 想回家 想 - 抖音
大象 扬琴曲 扬琴谱 简谱
justin黄明昊
车工永远不寂寞几张子弹图纸抽空车一个试试
光遇琴谱
同仁堂牛黄解毒片
动物斑马字母印花矢量图服装裁片t恤烫图印花花型素材
明日方舟惊蛰精二材料有哪些