图知网
搜索
首页
热门推荐
图片分类
2030功放电路图 行吗
下载原图
相关图片
tda2003功放电路图
急需tda2003功放原理图
tda2003电路图
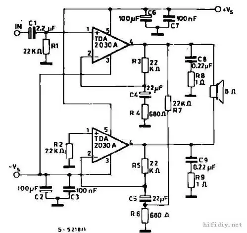
上图是tda2030的桥接电路图,这个图中也有680欧的电阻,不同的是这里
做个单声道的音响送给女友已做最后修改
采用tda2030的高保真有源音箱电路
为你推荐
健身达人 模特 178的刘太阳(o812456534)
牙痛表情包 牙疼心烦图片带字_流行表情 - 表情帝
专题壁纸 | 简约风香奈儿发财壁纸
穿旗袍的迪士尼公主系列头像
洛丽塔andjk闺蜜头像
高楼大厦简笔画教程来啦~建筑系列简笔画,步骤详细,简单易学!
女士西装搭配!选对版型&颜色,随便配裙子或裤子都好看
超好喝的安慕希酸奶