图知网
搜索
首页
热门推荐
图片分类
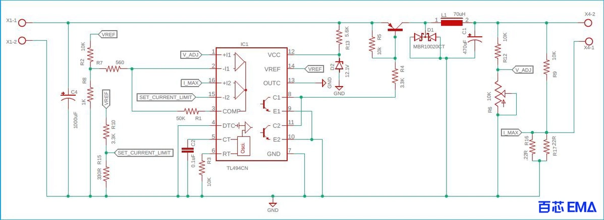
tl494开关电源维修电路图
下载原图
相关图片
tl494初步使用心得
tl494降压转换电路原理图
tl494驱动板电路图,tl494图腾驱动电路图_大山谷图库
tl494可调电源电路图 (第1页)
tl494 恒流源电路
ic72.com tl494电动车充电器电路图
为你推荐
id57614996巨大娘图片巨型少女巨人福利
周深##周深 可爱
偶像活动人物志:藤堂尤里卡(藤堂百合香)
简笔画 抱图请在评论区吱吱吱粉丝可临摹,可做头像.
几张可爱收款码模板|一起用吧~ ·收款码和二维码模板,打工人必备
蚕宝宝饲养日记
养女登陆央视一套张笛谱人间大爱催人泪下