图知网
搜索
首页
热门推荐
图片分类
好期待下个月的半流质和软质饮食哦!
下载原图
相关图片
肿瘤患者围手术期饮食指导
肠esd术后两周流质半流质饮食记录
剖腹产妈妈看过来坐月子应该这么吃
半流质饮食之术后期软烂饮食篇
产后第三天 可根据食谱食用.
小宝宝们多喝粥,汤,羹等这样的半流质食物,可帮助暖胃,提高身体御寒
为你推荐
《嘿 少年》陈伟霆 王凯 朱一龙 《年锦》刘涛 刘诗诗 李沁
远得要命的爱情孟响的扮演者是谁
肖战漫画
青海小苏丽:3岁被针线缝嘴,5岁被虐死,母亲出狱后将其挫骨扬灰_燕志云
复联4浣熊小熊猫兔子中的火箭到底是什么动物
血液供应慢且少,皮下脂肪较薄,保暖性差,冬季应注意脚部保暖;可以常用
en 14399-7-2018 高强度用 hr型 大六角螺母
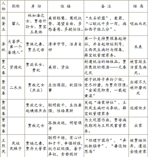
《红楼梦》主要人物关系介绍汇总