图知网
搜索
首页
热门推荐
图片分类
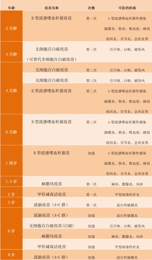
2021年最新宝宝疫苗接种指南自费推荐
下载原图
相关图片
这几类自费疫苗必须打,能让娃少生病!快看你家孩子打了吗
懒洋洋!hib疫苗有必要打吗"谨小慎微"-第2张图片-马睿网
自费疫苗
二类(自费 )疫苗公示表_手机搜狐网
宝宝疫苗大全必须选择的自费的和免费的
【干货】疫苗接种,刻不容缓!
为你推荐
漫画 女头女生头像 铅笔画 可爱 卡通动漫 二次元 头像 女生男生头像
图片浏览
【英雄联盟】kda all out 萨勒芬妮 t1终极皮肤 特效&3d展示_哔哩哔哩
暗影之拳 阿卡丽 akali 源计划:暗影 源计划阿卡丽源计划 手机壁纸竖
随着中国与美国在海上对抗愈发激烈,2014年起,为了改善中国驻南海岛礁
《doctor异乡人》中分饰两角,演技精湛,可爱清纯,陈世妍
不特玩具8件套 金属益智 九连环系列解环解扣 包邮 智力扣八件套
古语云:"月满则亏,水满则溢"以偷盗为生的黄庭利