图知网
搜索
首页
热门推荐
图片分类
抱着宠物的动漫男生头像图片抱着动物的动漫少年图片头像
下载原图
相关图片
超萌可爱动漫男生抱狗头像
动漫头像 #优质头像 #男生头像 - 抖音
动漫头像男头抱猫
《阿鹿故事集》周寒和他的猫!
太喜欢抱狗狗的头像了_卡通动漫头像_我要个性网
抱着宠物的动漫男生头像图片抱着动物的动漫少年图片头像
为你推荐
曾黎,大众女神,很多男人都喜欢她的长相美丽|163_手机网易网
中国风建筑上海地标|插画|商业插画|小披风r - 原创作品 - 站酷
唯美浪漫的樱花风景桌面壁纸
表情包 #熊猫头表情包 一天一个怼人小技巧#斗图#沙雕熊猫 - 抖音
像素画十二星座之天秤座70
热销真皮拖鞋女 全牛皮
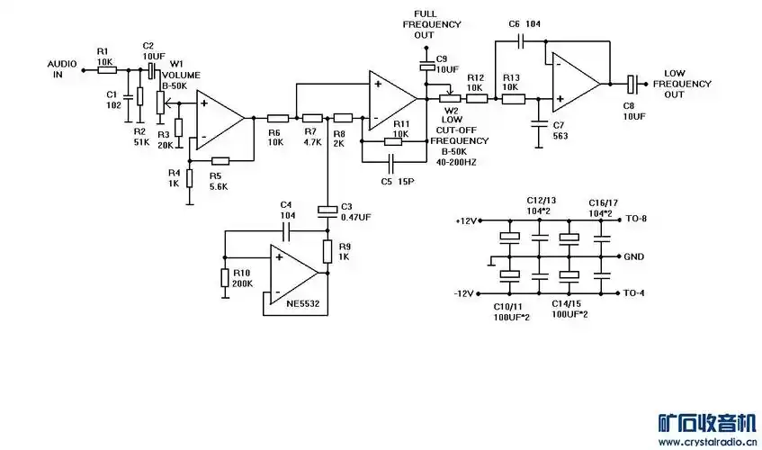
分享一个汽车低音炮前级电路