图知网
搜索
首页
热门推荐
图片分类
三角形重心垂心外心内心相关性质介绍共2页
下载原图
相关图片
内心外心重心垂心定义及性质总结精编版
三角形重心外心垂心内心性质
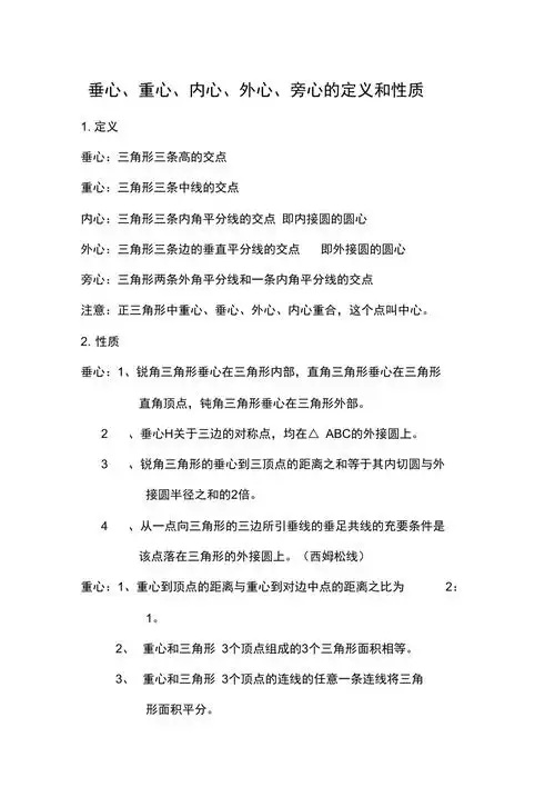
垂心重心内心外心旁心的定义和性质
内心,外心,重心,垂心定义及性质总结
三角形重心垂心外心内心相关性质介绍
垂心重心内心外心旁心的定义和性质
为你推荐
王东博
日本渔夫帽女夏日文艺百搭遮阳帽防晒帽子小头帽子
情侣手牵手背影图片
雅典娜女神素材-雅典娜女神图片-雅典娜女神素材图片下载-觅知网
秋季来临……时尚的西装外套女款璀璨亮相
动漫男生兄弟头像
新闻晚高峰沈海高速汤岗子收费站今日开通
儿童母亲节简笔画简单又漂亮以母爱为主题的简笔画教程母亲节简笔画祝