图知网
搜索
首页
热门推荐
图片分类
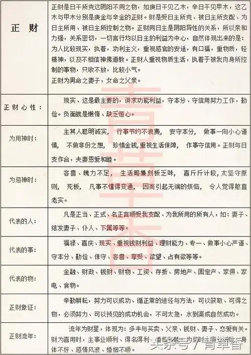
八字十神凶 八字十神能力最强-神机妙算网
下载原图
相关图片
十神速查表
我们知道,十神的称呼是固定的,但在不同八字命局中,十神的具体指向
【八字十神表怎么看查询图】
四柱八字十神表格整理仅供爱好者参考
八字十神速查表
八字用神取用表
为你推荐
幸福暖心短句,深情走心,恋爱必备
仓鼠520告白表情包合集很喜欢你非常喜欢你
鬼刀冰公主骑士壁纸聊天背景背景图动漫爱情
光遇和弦琴谱
婴儿设计图标手绘简笔画可爱卡通婴儿刚出生宝宝襁褓简笔画第9页动漫
48路公交路线牌
【曦澄聂瑶】一月二(七)_漫画图片_同人_同人文_魔道祖师_魔道祖师
有谁能介绍一下《古惑仔》全集剧情?所有的剧情